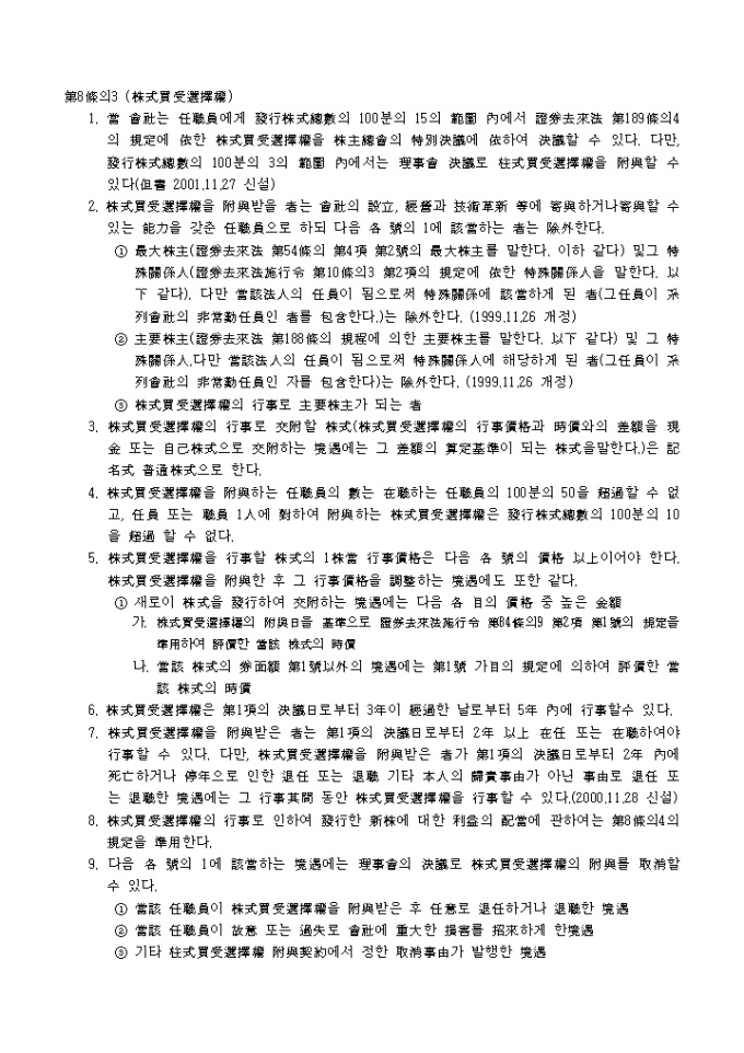
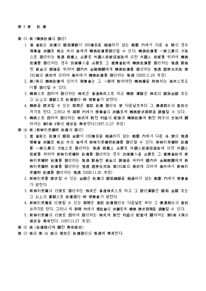
정관(한문)_기타 기초 유기화합물 제조업

카테고리 샘플 기업일반 정관
조회수 3,184
이용등급 유료회원

비즈폼으로 일의 효율을 바꾸세요.

하루 300으로 문서 작성 시간을 월 평균 20시간 절약하세요!

프리미엄 멤버십

9,000원/월
  • 최근 30일3,211명이 가입했어요!
  • 현재 1,262명의 사용자가 이용 중이에요!
문서서식은 역시
비즈폼!

20,692명의 비즈폼 회원이
평가한 평균 별점!

9.7/ 10.0
후기 작성하러 가기
DO THE Smart Block
  • 세무달력_25_1월세무일정 2026 연말 디자인 패키지
  • 시즌_25_2025 건배사 부서별 서식_17_2026년 취업규칙
  • 디자인콘텐츠_34_집중근무제 핫클릭B_25_2025_인사평가패키지
  • 이직_01_2025 이직 2026 신년도 사업계획서 완전정복
파워링크 광고신청
Good Content Service 비즈폼 컨텐츠 서비스,문서서식사이트 최초우수성 인증